中国职业安全健康协会

协会邮箱 会员登录 会员注册

通知公告

 

关注微信公众号

 

关注微信订阅号

关于征集《安全生产工业互联网建设应用评价》等四项团体标准参编单位的通知

发布时间:2026年1月9日 来源:中国职业安全健康协会

各有关单位:

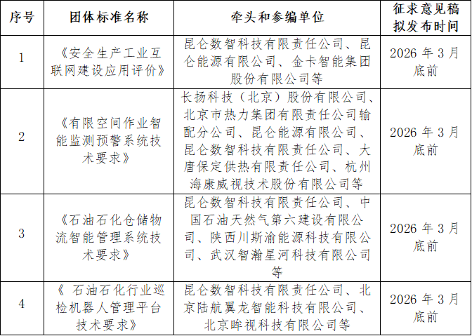
  为做好2025年度中国职业安全健康协会(以下简称“协会”)团体标准立提案工作,根据《中华人民共和国标准化法》和《团体标准管理规定》等法律法规和相关规定,中国职业安全健康协会安全生产工业互联网技术专业委员会(以下简称“专委会”)现就关于《安全生产工业互联网建设应用评价》、《有限空间作业智能监测预警系统技术要求》、 《石油石化仓储物流智能管理系统技术要求》、《 石油石化行业巡检机器人管理平台技术要求》 四项团体标准的参编单位招募工作向全体会员单位及相关单位发出邀请通知。有关事项通知如下:

  一、团体标准清单

  二、 参编单位资格条件

1.依法注册并具有独立法人资格的相关企事业单位、科研机构、高等院校、检测认证机构、行业组织等。

2.在相关领域具有较高的技术实力、研究基础或丰富的实践经验。

3.高度重视标准化工作,愿意为标准编制提供必要的技术、人力、资金或实验验证等资源支持。

4.能够指派固定的专业技术人员全程参与标准的起草、讨论、修订和审定等工作。

、 参编单位的权利与义务

(一)权利:

1.在标准起草单位名单中列名。

2.指派技术人员作为标准起草人(原则上每单位限1-2名,视实际贡献而定)。

3.参与标准起草过程中的各项会议和研讨,提出建设性意见。

4优先获得标准编制过程中的相关技术资料和信息。

5.共享标准编制工作所形成的知识产权成果。

(二)义务:

1.遵守标准编制工作组的管理规定,按时、保质完成分配的任务。

2.积极参加标准编制的各项工作会议及调研活动。

3.结合自身技术优势和实践经验,为标准内容提供客观、科学的技术支持和数据支撑。

4.承担标准编制过程中可能发生的相关费用。

5.保证所提供材料的真实性、合法性,不侵犯他人知识产权。

四、参编流程

五、 关于标准后期宣贯规划

1.在协会网站、微信公众号、国家团体标准信息平台等渠道发布相关信息,为标准提供宣传推广及信息服务。

2.通过与标准编制组所有参编单位一起,联合对标准进行应用推广。

3.与相关部委等单位建立合作,并在其指导下定向开展标准的宣贯工作,提升标准的影响力。

4.积极推动标准通过政府采信升级国标的流程。

六、报名方式

请有意向参与标准编制的单位,填写《团体标准参编单位申请表》(见附件),并加盖单位公章,于 2026年1月31日 前将扫描件发送至指定联系邮箱。同时,欢迎来电咨询标准编制的详细情况。

、 联系方式

联 系 人:原博文

联系电话:13665328965

邮箱:aqsczwh@163.com

地址:北京市朝阳区拂林路9号景龙国际公寓C座1102室

 

中国职业安全健康协会安全生产

工业互联网技术专业委员会

2026年1月7日

 

注:请扫码下载安健宝(通知公告区)或登录网址https://zaj.zhonganyun.com/login/)下载相关附件

安卓端下载

ios端下载